Cookies help us deliver our services. By using our services, you agree to our use of cookies.
OK
Learn more
Group HES
Hydraulic Equipment Supermarkets
Branch Hydraulic Systems
HES Tractec
HES Lubemec
HES Automatec
T
01452 733106
|
E
enquiries@grouphes.com
Register
Log in
Shopping cart
(0)
You have no items in your shopping cart.
Home
About Us
Services
Manufacturers
Contact
Carraro Axle 133580
Back to search page
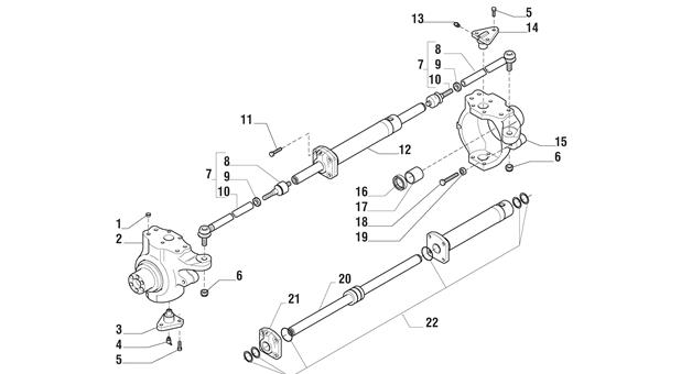
3
4
5
6
7
8
9
10
Call for pricing
Document Revision
0,
Page
4
Pos
Part
Qty
Description
Kit
Note
1
TR01062
8
Tappo ø .14,5
2
TR04900
1
swivelhousing LH
3
TR04074
2
Lower king pin
4
TR00432
2
Grease nipple M6x1-45°
5
TR03878
12
Screw M14x35
6
TR00345
2
Nut M20x1,5
7
TR03510
2
Steering arm assembly
8
TR01929
1
Tie rod joint
9
TR02944
1
Sphericaljoint
10
TR01921
1
Tie rod
11
TR04016
4
Screw M12x45
12
TR04879
1
Steering cylinder
13
TR00431
2
Grease Nipple M 6x1
14
TR04797
1
Lower king pin
15
TR04901
1
Swivel housing RH
16
TR03518
2
Sealring 45x65x12
17
TR03668
2
Bushing
18
TR03599
2
Screw M16x100
19
TR00320
2
O ring
20
TR02058
1
Tige
21
TR02056
1
Steering cylinder
22
TR02055
1
Tapered ring